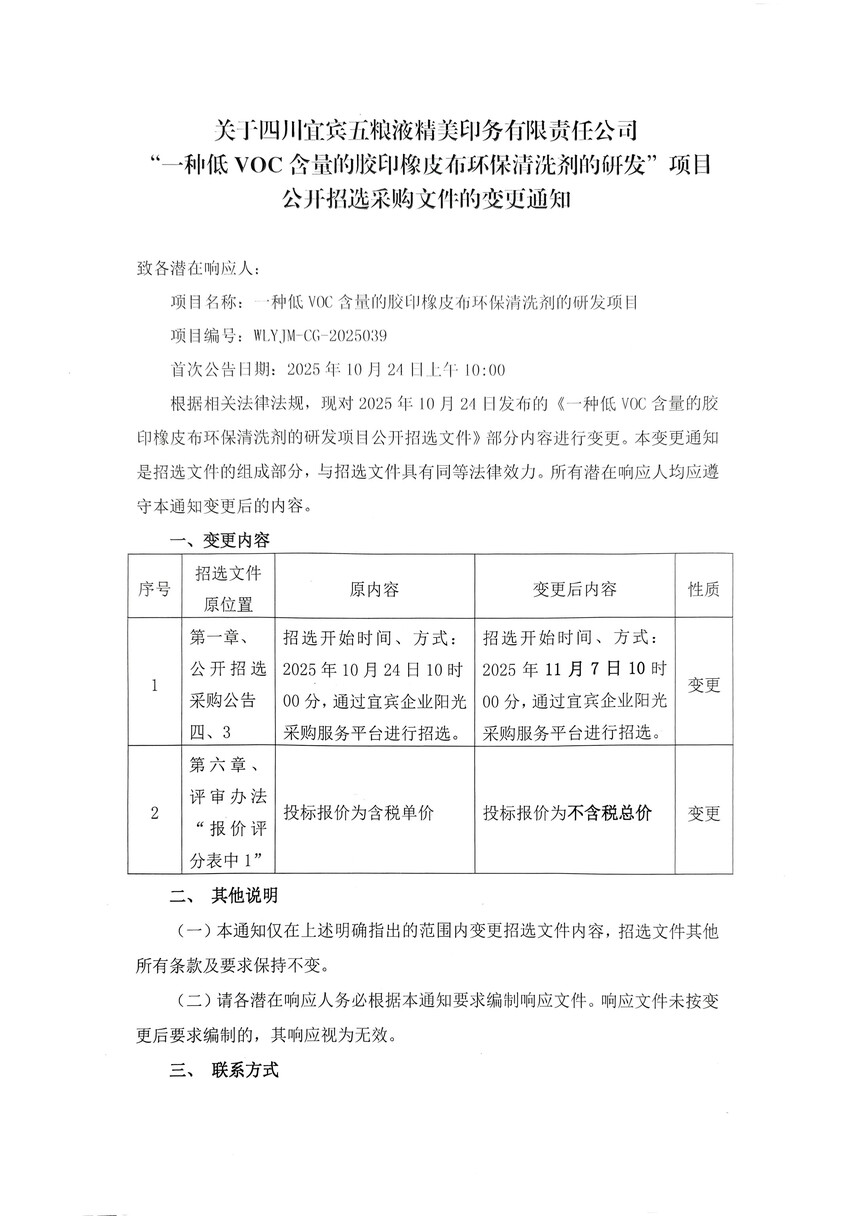
关于四川宜宾五粮液精美印务有限责任公司“一种低 VOC含量的胶印橡皮布环保清洗剂的研发”项目公开招选采购文件的变更通知
0
推荐
QQ好友
QQ空间
新浪微博
人人网
豆瓣
上一篇
下一篇
取消
技术支持:
大浪科技
首页
电话
位置
留言
会员
信息
QQ
购物
语音
分类
×
账号登陆
找回密码
登录
X