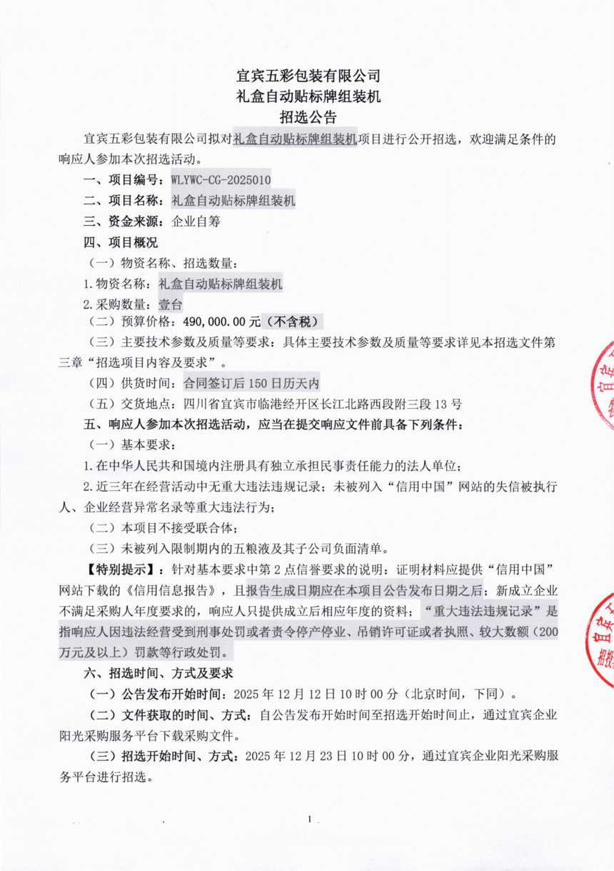
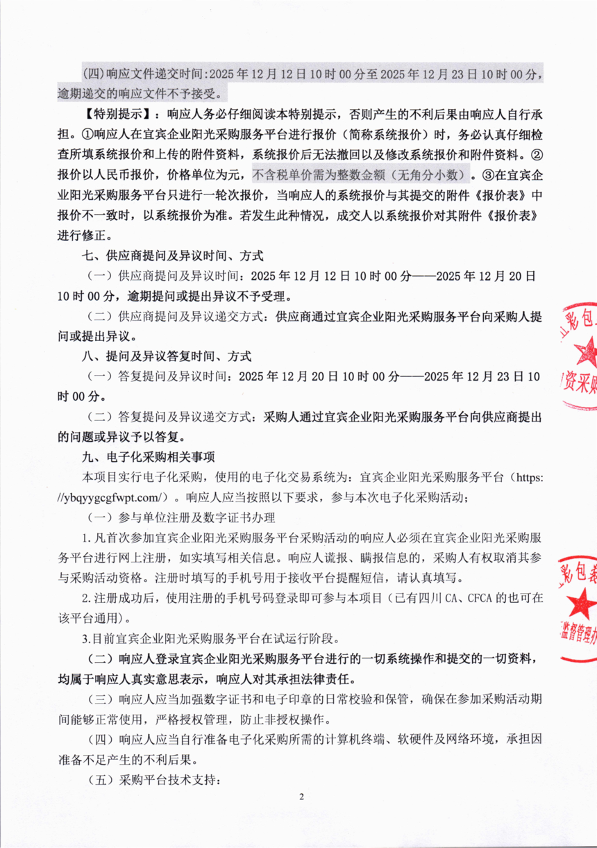
宜宾五彩包装有限公司礼盒自动贴标牌组装机招选公告


推荐

  • QQ空间

  • 新浪微博

  • 人人网

  • 豆瓣

取消
技术支持: 大浪科技
  • 首页
  • 电话
  • 位置